跳到主要內容區
您的瀏覽器不支援JavaScript功能,若網頁功能無法正常使用時,請開啟瀏覽器JavaScript狀態
Menu
Menu
回首頁
本校首頁
網站導覽
English
Menu
本所簡介
設置目的
發展方向
歷任所長
教育目標
簡介ppt檔
大事記
師資介紹
現有師資
執行中研究計畫
歷年執行研究計畫
研究成果
開設課程
學期課表
課程目錄
歷屆課表
課程地圖
學程專區
人工智慧與資料科學學分學程
智慧科技與應用跨域微學程‐金融科技組
數據科學學分學程
招生資訊
甄試入學
考試入學
境外生
碩士班先修課程
輔系、雙主修
轉系所
入學試題
學生表現
表格辦法
教師(法規)
學生(法規、表格)
其他
關於我們
聯絡資訊
交通資訊
校園遊
舊網站
黃文璋教授紀念網站
首頁
本年度訊息
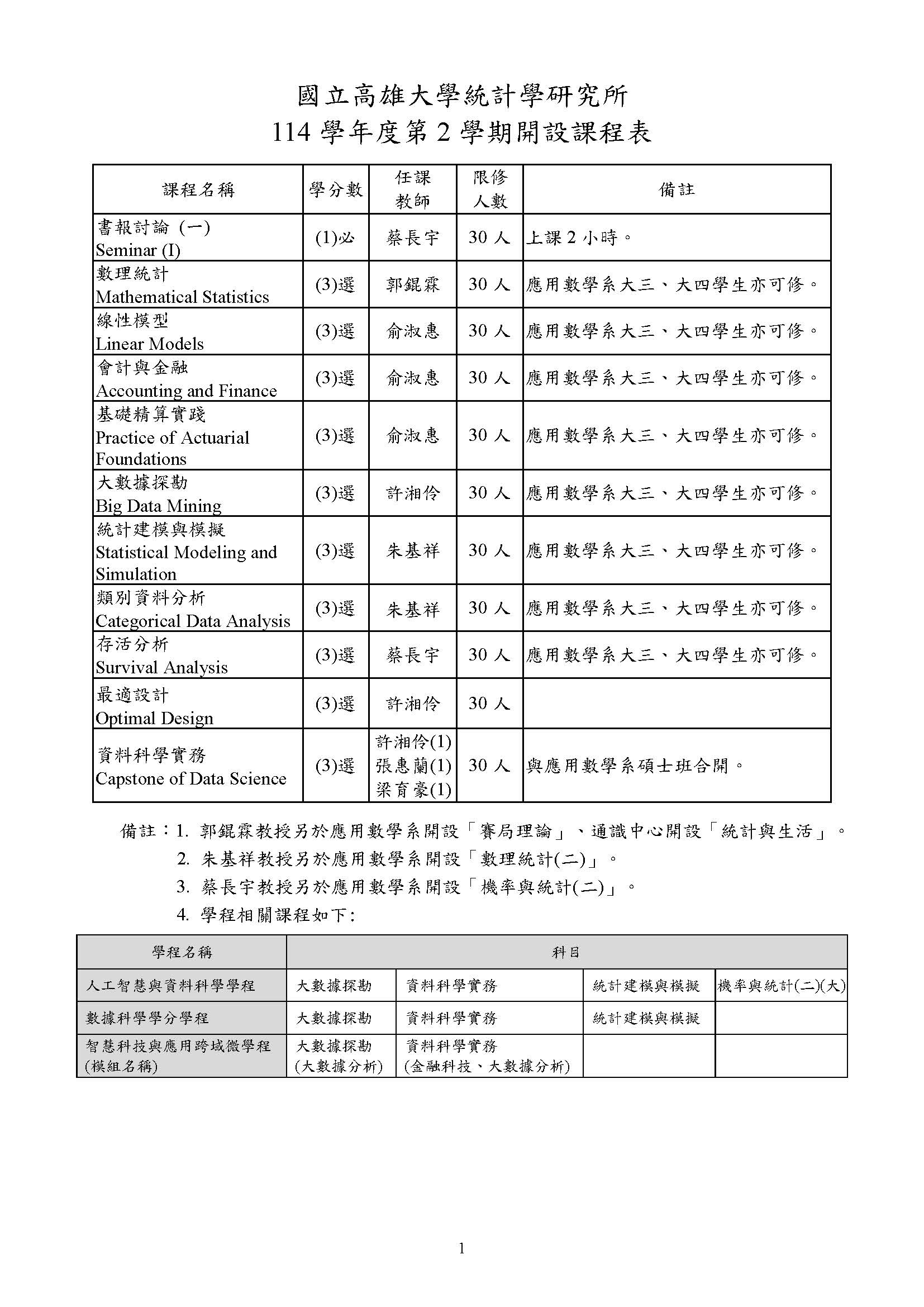
114學年度第2學期課表及開設課程表
114-2課表_統計所1141128.pdf
114-2開設課程表_統計所.pdf
瀏覽數:
友善列印
分享
登入成功
Close (Esc)
Share
Toggle fullscreen
Zoom in/out
Previous (arrow left)
Next (arrow right)